投资要点
牛市期间的中短期调整见底的信号是出现积极的政策或事件、情绪指标和领涨行业调整充分。(1)牛市期间出现的中短期调整时间和幅度不一:2018年以来牛市期间的9次中短期调整幅度在2%-14%左右。(2)牛市期间中短期调整见底的信号是积极的政策或事件出现、情绪指标和领涨行业调整充分。一是积极的政策或事件出现可能加速市场见底,如2019年8月初美联储降息、2020年11月拜登胜选、2021年12月央行连续降准降息、2024年12月政治局会议定调积极等。二是情绪指标调整充分也是见底信号之一:全A换手率回落至1.0%-1.5%、上证综指PE分位数回落至40%以下、200日均线以上个股占比回落至50%以下、全A成交额回落40%-60%左右。三是调整前涨幅前10的行业平均调整幅度可能达到5.5%左右。
政策依然偏积极、海外风险事件扰动有限、情绪指标和强势行业调整已较充分,A股短期可能见底。(1)短期积极的政策依然可能进一步出台和实施:首先,经济政策上,中央财政已预下达资金810亿,设备更新和以旧换新政策规模和适用品种扩大逐步落地;其次,资本市场政策上,新一期互换便利和再贷款回购政策实施。(2)短期外部风险扰动相对有限:首先,特朗普上台后立即对华加征关税依然面临不确定性;其次,即使特朗普上台后对华加征关税,对国内影响也相对有限。(3)当前情绪指标调整幅度已较充分:2024年11月以来全A成交额下降幅度约为61%、换手率回落至1.4%、上证综指PE分位数回落至45%左右、200日均线以上个股占比回落至60%左右。(4)前期领涨行业调整已较充分:2024/11/26-2024/12/10领涨的商贸零售、传媒、机械在2024/12/11以来调整达9.4%、16.0%、10.8%。
短期进一步调整空间有限,可能见底。(1)分子端:经济延续弱修复,盈利回升趋势不变。一是高频数据显示经济仍延续弱修复趋势:地产周销售同比增速继续大幅回升,石油沥青装置和螺纹钢开工率有所回落。二是10-11月工业企业利润增速继续回升,A股年报预告逐步开启。(2)流动性:短期维持宽松。一是美国就业数据走弱,人民币汇率进一步贬值压力有限。二是历史经验上央行在1月或2月实施的降准基本在春节前落地,今年节前也可能降准。三是股市资金节前可能弱修复,中证2000再下跌5%以上才能触发大规模融资预警风险。(3)风险偏好:特朗普可能加征关税对市场情绪有扰动,但国内政策对风险偏好仍有支撑。
短期继续逢低配置科技、部分消费等行业。(1)短期科技和消费可能仍是配置主线。一是复盘历史,牛市期间短期调整时低估值稳定类行业占优,调整后高景气及政策导向型行业相对占优;二是短期内如果调整见底,AI相关的科技行业仍可能是景气度最高的行业,提振内需政策下部分消费行业也可能受益。(2)成长中的传媒、计算机、医药生物、军工等,消费中的社会服务、美容护理等行业短期调整较多且估值性价比较高,值得关注。(3)短期建议逢低配置:一是政策和产业趋势向上的传媒(AI应用)、计算机(自动驾驶、数据要素)、电子(消费电子、半导体)、通信(算力)、机械(机器人)、军工;二是可能受益于政策的食品、商贸零售、社服、纺服、家电;三是基本面可能改善的电新、医药等。
风险提示:历史经验未来不一定适用,政策超预期变化,经济修复不及预期。

正文内容
一、周度聚焦:调整到位了吗?
(一)牛市期间市场的中短期回调见底信号是什么?
牛市期间的中短期调整见底的信号是出现积极的政策或事件、情绪指标和领涨行业调整充分。(1)牛市期间出现的中短期调整时间和幅度不一。一是复盘2018年以来牛市期间市场出现的中短期调整,发现共有9段,分别是:2019/4/22-2019/6/6、2019/7/3-2019/8/6、2019/9/16-2019/11/29、2020/7/14-2020/11/2、2021/2/18-2021/5/7、2021/6/2-2021/7/28、2021/9/14-2021/11/10、2024/10/8-2024/11/1、2024/11/8-2024/11/26。二是牛市期间的9次中短期调整持续时间在13-74个交易日,上证综指调整幅度在2%-14%左右。(2)牛市期间中短期调整见底的信号是积极的政策或事件出现、情绪指标和领涨行业调整充分。具体来看:
一是积极的政策或事件出现可能加速市场见底。首先,牛市行情中出现可能受政策收紧、外部负面事件发生扰动,例如:2019年4月16日央行提出“把好货币供应总闸门”货币政策转紧,5月9日美国政府宣布对从中国进口的2000亿美元清单商品加征的关税税率由10%提高到25%,8月1日特朗普称拟对3000亿美元中国输美商品加征10%关税;2021年二季度中美关系紧张;2024年10月美国大选即将结束,特朗普支持率较高等均导致市场出现短期调整。其次,若积极的政策出台或事件发生,则可能加速市场见底回升,例如:2019年 8月初美联储实施降息,11月12日特朗普表示与中国的第一阶段协议将很快达成;2020年11月3日拜登胜选;2021年12月央行接连降准降息;2024年12月9日政治局召开会议,货币政策、稳定股市表述明显超出市场预期等,均推动市场见底回升。

二是情绪指标调整充分也是见底信号之一。首先牛市中情绪过热可能导致市场回调,9次中有7次回调开始时全A换手率处于1.2%至4.2%的高位,9次上证PE分位数在40%至70%左右,200日均线以上个股占比有6次在60%以上的高位。其次若情绪指标调整到位,可能预示着即将见底,如全A换手率回落至1.0%至1.5%左右,上证PE分位数调整到40%以下,200日均线以上个股占比回落至50%以下,同时全A成交额从高点回落至低点的幅度在40%至60%左右,可能指向短期调整基本到位。

三是调整前涨幅前10的行业在调整期间平均调整幅度可能达到5.5%左右。我们将9次牛市短期调整期前的上行期中,涨幅在前10的行业列出,与其在牛市调整期间涨幅排名进行比较发现,牛市行情调整前期涨幅前10的行业,在调整期间跌幅均较为靠前:整体看,调整前涨幅前10的行业在调整期间平均调整幅度为-5.5%,最低可达到-33%左右;牛市行情调整前的上行期涨幅前3的行业,调整期间平均涨幅排名在全行业20左右,平均调整幅度-9.3%;牛市行情调整前的上行期涨幅前5的行业,调整期间平均涨幅排名在全行业18左右,平均调整幅度-7.5%;因此,前期涨幅较大行业在后期调整中跌幅靠前可能预示本轮行情调整结束。


(二)A股短期可能见底
政策依然偏积极、海外风险事件扰动有限、情绪指标和强势行业调整已较充分,A股短期可能见底。(1)短期积极的政策依然可能进一步出台和实施。首先,经济政策上:以旧换新和设备更新政策仍在大力推动落地,近期多部门加力扩围实施“两新”,举措包括扩大汽车报废更新支持范围,完善汽车置换更新补贴标准,将微波炉等4类家电产品纳入补贴范围等,此外中央财政已预下达资金810亿元,后续政策仍可能加速落地,此外赤字率和国债发行规模提升等两会相关的政策预期也可能上升。其次,资本市场政策上:在“新国九条”的基调下,新一期互换便利和再贷款回购政策实施、近期金融管理部门还对股票回购增持再贷款落地有关政策进行了调整优化,后续中长期资金入市、加大分红和提升上市公司质量等政策也可能不断落地实施。(2)短期外部风险扰动相对有限。首先,近期特朗普在海湖庄园举行新闻发布会,提到了多项上任后将实施的政令和改革,包括北约军费、通货膨胀、非法移民等多个政治议题,但并未明确提到对华关税问题,特朗普上台后立即对华加征关税依然面临不确定性。其次,即使特朗普上台后对华加征关税,在我国产业链优化、自主可控领域技术持续突破、国产化水平逐步提升下对国内影响也相对有限。(3)当前情绪指标调整幅度已较充分。一是成交额来看,从2024/11开始,全A单日成交额最高为2.7万亿,最低不足1.1万亿,下降幅度约为61%,已接近历史调整的最大值,成交额缩量幅度来看可能调整已到位。二是换手率回落至1.4%左右、上证综指PE分位数回落至45%左右、200日均线以上个股占比回落至60%左右,均已达历史上调整后的平均水平。(4)行业来看,前期领涨行业调整已较充分:2024/11/26-2024/12/10期间领涨的商贸零售、传媒、机械设备、纺织服饰、计算机在2024/12/11-2025/1/10已调整达-9.4%、-16.0%、-10.8%、-7.4%、-16.6%。

二、周度策略:短期进一步调整空间有限,可能见底
(一)分子端:经济延续弱修复,盈利回升趋势不变
经济延续弱修复,盈利回升趋势不变。(1)高频数据显示经济仍延续弱修复趋势。一是短期内地产销售边际向好:首先,最新一线、二线、三线城市商品房当周成交面积同比分别录得96.8%、47.4%、35.2%,地产销售迎来“开门红”;其次,二手房成交数据来看,一线城市仍修复较快,例如据上海链家数据,2024年上海二手房累计成交金额同比增长24%、成交套数同比增长21%、成交均价同比持平,以量换价趋势有所凸显;最后,原材料角度出发,近期可能受开工淡季影响水泥价格指数及南华玻璃指数均出现一定回落,当前房地产市场整体仍以去库为主,后续地产政策供需两端协同发力下房市可能迎来拐点。二是石油沥青装置和螺纹钢开工率有所回落:首先,受开工淡季、假期等因素扰动,近期石油沥青装置、螺纹钢周度开工率均出现一定回落;其次,企业预警通数据显示(截至1月6日)已有云南、贵州、四川、海南、重庆等15个地区披露了2025年一季度地方债发行计划,今年专项债发行规模和节奏均可能提升下有望拉动基建项目快速落地,带动投资和消费的改善。(2)10-11月工业企业利润增速继续回升,年报预告逐步开启,A股盈利回升趋势不变。首先,工业企业利润方面,10-11月的利润增速为-8.7%,高于7-9月工业企业利润增速的-13.6%,增速提升了5.0%,因此四季度A股盈利增速大概率继续回升。其次,A股盈利方面,当前全部A股年报披露率不及0.1%,加权平均归母净利润增速为-1.1%,低于三季报的-0.3%,但高于2023年年报-1.8%,盈利呈现修复趋势。


(二)流动性:短期维持宽松
海内外流动性短期维持宽松。(1)美国就业数据走弱,人民币汇率进一步贬值压力有限。一是美国就业数据结构性回落:首先,12月ADP私营部门就业数据显示美国就业岗位增速和薪酬涨幅同步趋缓的态势,报告称经季节性调整后12月新增12.2万个岗位(前值为14.6万),为自去年8月以来的最小增幅,薪酬增速同比增长4.6%,也是2021年7月以来最低的增速;其次,12月非农新增就业人数达25.6万亿人(前值下修至21.2万亿),非农私营部门平均时薪同比增速略有下降(3.97%→3.93%),美国就业数据结构性降温。二是美元指数受特朗普上台实施新政、海外地缘冲突等因素影响持续走强,高点已突破109,但人民币汇率在政策落地推动经济修复的预期下维持相对稳定,汇率进一步贬值压力有限。(2)国内节前降准预期偏强。一是历史经验来看,央行若在1月或2月实施降准,多在春节前进行,例如2015年、2019年、2020年和2024年。二是受年初资金面紧张、信贷需求较大、政府债发行前置等因素影响下降准的迫切性明显上升,同时在近期发布的货币政策委员会2024年第四季度例会内容中,以及2025年中国人民银行工作会议均再次提到“择机降准降息”,因此节前央行大概率进一步放宽货币政策。

股市资金节前可能弱修复。(1)当前融资并无大幅流出风险。一是数据上,本周(截至到1/9,下同)融资净流出126亿元(前值为-370.7亿元),流出规模有小幅收窄,流入行业上来看仍以市场热度较高的科技成长为主,例如通信(4亿元)、传媒(1.8亿元)、电力设备及新能源(1.4亿元),后续中小盘成长行情可能延续下融资大概率继续流入。二是风险规模测算上,中证2000再下跌10%才会有一定融资的流出风险:首先,以2025/1/9中证2000收盘价(2276.3)为例,假设平仓线130%,警戒线150%,杠杆率为2.25,且在2023/8/27证监会新规将A股融资保证金最低比例由100%降低至80%后,计算可得维持担保比例为180%,因此股价需分别下跌17%、28%至警戒线和平仓线;其次,分别计算当前点位、进一步下跌5%和10%的时达到警戒线的成本和平仓线的成本点位,并统计2024/12以来对应有风险的融资额(即达到警戒线和平仓线的风险额),当前中证2000触及警戒线的风险额约为68亿,再下跌5%后将会有757亿元的融资额触及警戒线,而节前中小盘调整幅度可能相对有限下融资大概率不会发生大幅流出。(2)新发基金份额仍在小幅上升。首先,本周新成立偏股型基金份额共16.9亿份(前值为99.63亿份),节前基金发行节奏可能放缓。其次,ETF方面,本周全市场小幅净申购赎回份额为66.1万亿份,被动基金规模后续可能随着春季行情开启逐步修复。


(三)风险偏好:政策预期提振风险偏好
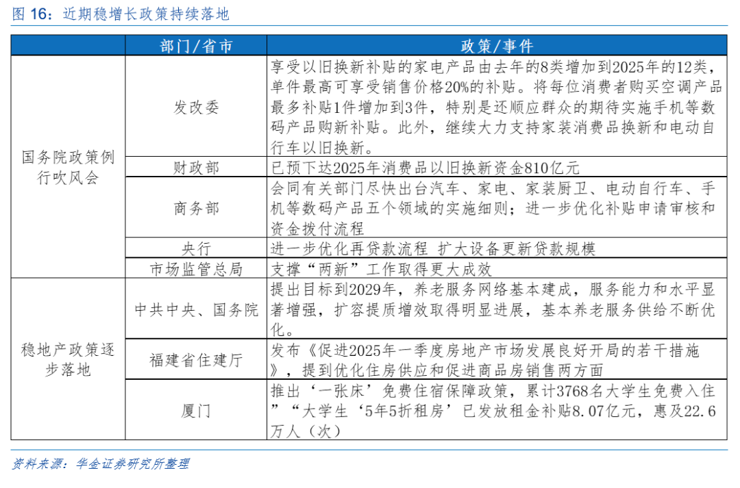
特朗普可能对华加征关税对市场情绪有扰动,但国内促消费等政策对风险偏好仍有支撑。(1)特朗普上台后可能颁布新政、美联储1月放缓降息节奏等外部因素可能影响市场情绪。一是特朗普即将上台后颁布一系列新政,涉及范围可能包括财政支出、移民问题、国际贸易等诸多方向,并可能再次对华加征关税,届时将对市场情绪形成扰动,但长期来看,在国内自主可控技术不断突破下,对我国制造业影响相对有限。二是美联储1月大概率暂停降息,就业和经济数据可能推动美国降息节奏放缓,对全球市场风险偏好可能有一定冲击,但即便美元指数走强,在国内受政策推动导致经济修复预期回升的环境下,人民币汇率也大概率维持稳定,海外压力对国内流动性宽松的掣肘相对有限。(2)稳增长政策落地预期等依然对风险偏好有支撑。首先,国务院新闻办公室举行政策例行吹风会上,多部门介绍加力扩围实施“两新”,具体涉及几个方面:一是享受以旧换新补贴的家电产品将由2024年的8类增加到2025年的12类,单件最高可享受销售价格20%的补贴;二是中央财政已预下达2025年消费品以旧换新资金810亿元;三是尽快出台汽车、家电、家装厨卫、电动自行车、手机等数码产品五个领域的实施细则;四是央行将安排1000亿元专项额度来支持科技型中小企业获得首贷融资。其次,稳地产政策逐步落地:中央方面,提出目标到2029年,养老服务网络基本建成,预计与养老服务网络配套的设施将会提振;省级层面,福建出台楼市新政,提出要优化住房供应和加快实施城中村改造,并鼓励推出购房补贴来促进商品房销售,而厦门对为来厦求职、实习的大学生开放免费住宿政策等,稳地产举措不断实施下推动基本面改善预期修复。

三、行业配置:短期继续逢低配置科技、部分消费等行业
(一)短期调整后科技、消费依然占优
牛市期间短期调整时,低估值稳定类行业占优。我们将9次牛市短期回调时期涨幅排名前五的行业列出,总结特征发现:(1)低估值稳定类行业表现较好。整体来看,牛市短期回调时期部分消费、周期行业表现占优,如2019年受益于猪周期下的农林牧渔、及保增长政策及老破旧小区改造下的食品饮料、建筑材料,2020年受益于新能源趋势的汽车,2024年受益于内需补贴加码及出口转暖的纺织服装。(2)政策导向型行业整体占优。如2019.4受益于中央政治局强调扩内需、释放居民消费潜力下的食品饮料、美容护理,2019.9受益于老破旧小区改造下的建筑材料,2020.7受益于地方政府对购买新能源汽车给予高额补贴下的汽车,2021.2受益于在产能置换政策加码及 “碳达峰、碳中和” 目标推动下供给受限而需求不减推动价格上涨的钢铁、煤炭,2021.6受益于双碳政策下走强的电力设备及推动上游景气回升的有色金属,2021.9受益于第二轮的冻猪肉收储即将启动的农林牧渔。

牛市短期调整后,高景气及政策导向型行业较为占优。我们将9次牛市短期回调后反弹时期涨幅排名前五的行业列出,总结特征发现:(1)高景气行业较为占优。如2019.6受益于科创板正式开板下走强的非银金融,2019.8受益于华为首款5G手机华为Mate20X5G正式开售下走强的电子、计算机,2019.11受益于国庆档期电影市场综合票房同比大幅增长下走强的传媒;(2)政策导向型行业整体占优。如2019.4受益于猪周期下走强的农林牧渔及中央政治局强调扩内需、释放居民消费潜力下的食品饮料,2020.11受益于疫情宽松货币政策刺激及经济修复预期抬升的有色金属,2021.11受益于银保监会也表示将指导银行保险机构做好对房地产和建筑业的金融服务,合理发放房地产开发贷款的建筑材料,2024.11受益于消费以旧换新政策加码下走强的商贸零售,食品饮料。

(二)成长中的传媒等和消费中的休闲服务等短期值得关注
成长行业中的核电设备、分立器件、光伏设备等跌幅较大、预期营收较高、市场情绪处于中性水平。一级行业方面,2024/12/11-2025/1/10期间,当前计算机、传媒、生物医药、机械设备、军工跌幅较多,后续反弹期间空间可能较大;二级行业筛选方面,2024/12/11-2025/1/10期间,我们将成长三级行业中跌幅在前30%的行业找出,筛选出wind一致预测2025年营收增速为正的行业,再将PEG估值小于1的行业进一步筛选,关注核电设备、分立器件、光伏设备、风电、起重运输设备、其他运输设备、磷肥及磷化工、航空军工、机床设备、网络接配及塔设等28个2024/11/1-2025/1/10期间跌幅在成长行业前50%、2025预期盈利增速为正且估值较低的行业。


跨境电商、化妆品制造及其他、其他纺织等消费行业跌幅较大,且具备估值性价比。一级行业方面,2024/12/11-2025/1/10期间,当前社会服务、美容服务跌幅较多,后续反弹期间空间可能较大;二级行业方面,2024/12/11-2025/1/10期间,我们将消费三级行业中跌幅在前50%的行业列出,进一步将其中wind一致预测2025年盈利增速为正的行业筛选出,最后再将PE(TTM)估值小于50的行业进一步筛选,关注跨境电商、化妆品制造及其他、其他纺织、金属包装、纺织服装设备、塑料包装、烘焙食品、预加工食品、酒店、纸包装等17个前四个季度盈利增速为正、预期盈利增速为正且估值较低的行业。

(三)短期建议关注:科技成长、部分消费及高股息
逢低配置政策导向和产业趋势向上的TMT、机械及军工。(1)传媒方面:AI应用方面,阿里与雷鸟达成战略合作将产品将接入通义大模型,国内顶级大模型接入AI眼镜,加速国内a lot产品竞争水平;游戏方面,据《2024年中国游戏产业报告》,2024年中国移动游戏市场实际销售收入同比增长5.01%,再创市场收入新纪录,主要得益于头部长青游戏表现稳定,以及多部热门移动游戏新品跨端发行,政策端持续补贴以手机、平板等为主体的移动设备,供给侧让利消费者,叠加跨端优质内容禀赋,有望多线共振赋能AI应用和游戏景气上升。(2)计算机方面:智能驾驶方面,《北京市自动驾驶汽车条例》将于2025年4月1日起施行,《条例》为L3级及以上自动驾驶汽车市场主体提供清晰、透明、可预期的制度规范,政策支持下行业布局向好;数据要素方面,山西建投城市运营集团、曲靖交投集团、山西建投二建集团成功完成数据资产入表,各省加快数据要素如表落地下行业景气提升。(3)电子方面:消费电子方面,12月液晶电视面板价格与上月持平, 32寸、43寸、55寸液晶电视面板价格同比分别上行5.9%、5.1%、1.6%;半导体方面,CES展上英伟达RTX 50系列显卡采用Blackwell架构,主要面向游戏玩家、创作者和开发者,AI驱动渲染取得突破下行业景气向上。(4)通信方面:算力基建方面,近期三部门联合发布《国家数据基础设施建设指引》推进“点、链、网、面”体系化推进算力网络工作持续提升算网综合供给能力,数据上,截止2024年9月底,我国在用算力中心超过880万标准机架,算力总规模达268EFLOPS,政策支持下算力基建完善建设下为AI各类产品更迭实现赋能;光缆方面,1-11月光缆产量累计值为245.19百万芯千米,同比跌幅收窄0.8个百分点至-18.70%。(5)军工、机械方面:机器人方面,产业端,特斯拉人形机器人“擎天柱”将实现小批量生产,国内人形机器人头部企业也将2025年视作人形机器人的“量产元年”如乐聚机器人首条产线预计可年产200台人形机器人,优必选也计划加大Walker系列人形机器人的交付量,中短期催化不断;产能端,11月工业机器人产品产量同比高达29.3%,处于今年来较高位置,需求上升下行业基本面向好。

逢低配置可能受益于政策的食品、商贸零售、社服、纺服。一是食品饮料行业, 11月酒、饮料和精制茶制造业利润总额累计同比大幅上升至9.3%,上升了14.7pcts,随各地出台消费券促餐饮等措施,基本面修复确定性较高。二是商贸零售,2024年1-11月实物商品网络零售增长稳定,增速达6.8%,以旧换新、数字产品是亮点,据商务大数据监测,油烟机、智能家居系统网络零售额同比分别增长62.7%、22.2%,网络服务消费增长较快,增速达18.3%,其中在线餐饮、在线旅游同比分别增长48.2%、18.2%。三是社服行业,11月社会消费品零售总额同比3.0%,突出表现在非房地产相关耐用品及非耐用可选品类别中如通讯器材、纺织服装和化妆品,消费补贴的耐用品需求刺激作用维持强劲。四是纺织服装,2024年1-11月纺织服装、服饰业利润总额为549.5亿元,同比上涨3.9%,内外销同步回暖下纺服行业利润修复。五是汽车行业,截止2024年12月22日,12月乘用车厂商零售、批发销量累计同比分别为11%和16%,年初旺季叠加厂商冲量,由于以旧换新政策截止日期将至,12月汽车消费有望延续强势。六是家电,2024年11月家用电器音像器材零售同比为22%,9-11月连续三月维持在20%以上同比增速,消费政策扩容下行业内需有望维持增长,量价齐升推动企业盈利改善。

逢低布局基本面可能低位改善的电新、医药等。(1)电新行业:风电方面,11月风电发电新增设备容量同比增速达25.0%,处于今年下半年来最高;近期陆上风电项目获得积极推动,2024年12月31日-2025年1月4日期间,国内风电机组招标公告共发布5条,共计项目容量221.1MW,项目施工地点分别位于河北、江苏、安徽3个省,项目均为陆上风电类型。储能与电力方面,11月电网基本建设投资完成额累计同比增速为18.7%,较10月小幅放缓;近期中核汇能及新华发电2025-2026年度储能集中采购开标,本次集中采购招标的储能系统预估总容量为12GWh,短期催化不断。(2)医药行业:创新药方面,政策方面,国务院办公厅日前印发《关于全面深化药品医疗器械监管改革促进医药产业高质量发展的意见》提出到2027年,建成与医药创新和产业发展相适应的监管体系,到2035年药品医疗器械质量安全、有效、可及得到充分保障,医药产业具有更强的创新创造力和全球竞争力,基本实现监管现代化;“十四五”以来,我国国产创新药数量和质量齐升,共有113个国产创新药获批上市,是“十三五”获批新药数量的2.8倍,市场规模达1000亿元,国内医药产业供给侧持续优化升级。
四、风险提示
1.历史经验未来不一定适用:文中相关复盘具有历史局限性,不同时期的市场条件、行业趋势和全球经济环境的变化会对投资产生不同的影响,过去的表现仅供参考。
2.政策超预期变化:经济政策受宏观环境、突发事件、国际关系的影响可能超预期或者不及预期,从而影响当下分析框架下的投资决策。
3.经济修复不及预期:受外部干扰、贸易争端、自然灾害或其他不可预测的因素,经济修复进程可能有所波动,从而影响当下分析框架下的投资决策。
