在DeepSeek概念的催化下,青云科技(688316.SH)近期股价走势惊人,短短6个交易日内累计涨幅达198.6%。然而,在股价飙升的同时,公司股东却趁机高位减持。
2月12日晚,多只DeepSeek概念股发布异动公告。2月13日,DeepSeek概念股高开低走,多只概念股集体大跌。截至发稿,国子软件跌超11%,创业黑马、青云科技、浙数文化跌超10%,汉得信息跌超9%。

截至2月13日10:00数据
6个交易日狂飙198%!大牛股突然公告减持
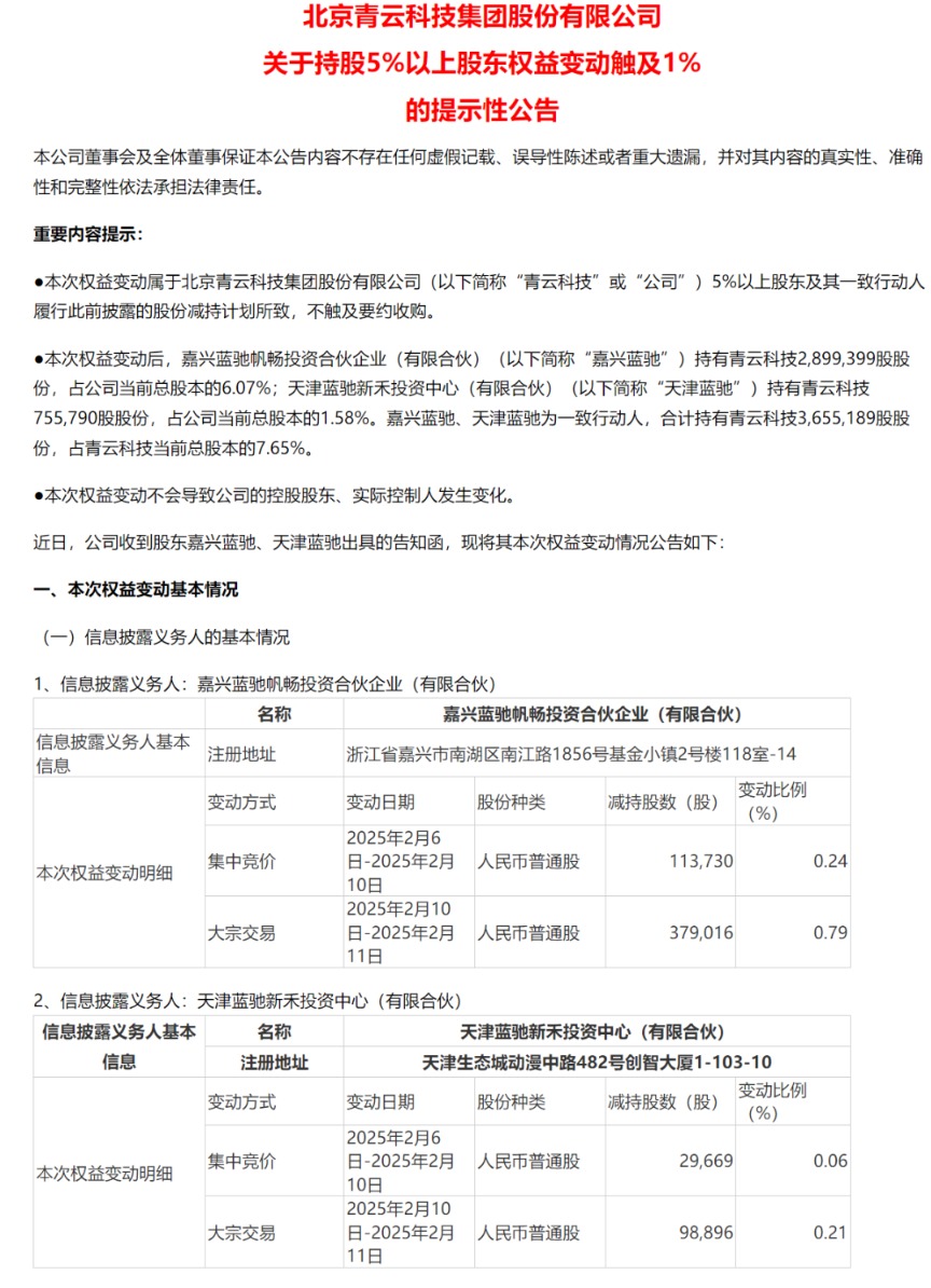
2月12日晚间,青云科技公告称,2月6日至2月11日期间,股东嘉兴蓝驰及其一致行动人天津蓝驰合计减持了62.13万股股份,约占总股本的1.3%。减持完成后,嘉兴蓝驰、天津蓝驰仍持有青云科技7.65%的股份。


2月12日晚公告截图
同花顺iFinD显示,青云科技在上述期间的减持均价为61.18元/股。据此计算,嘉兴蓝驰、天津蓝驰合计减持金额超3800万元。
据青云科技去年10月披露的减持公告显示,嘉兴蓝驰、天津蓝驰合计持有451.56万股,占总股本的9.45%,均为首次公开发行前取得的股份。两机构因自身业务发展规划,拟减持不超过总股本2%的股份。
南财快讯记者梳理发现,嘉兴蓝驰、天津蓝驰还于2024年11月14日至2025年2月5日进行过减持,合计减持23.91万股。当时减持完成后,两机构持有比例为8.95%。
青云科技股价的异动或与市场对其“DeepSeek概念股”的炒作密切相关。
青云科技多次提示,尽管公司旗下部分产品也进行了DeepSeek的接入,但公司未与DeepSeek签署服务合作协议,与其没有业务合作,该事项对当前主营业务开展无实质影响。此外,青云科技还表示,其未直接或间接持有杭州深度求索人工智能基础技术研究有限公司的股权。
近6个交易日狂飙198%,截至2月13日收盘数据
但市场对“DeepSeek概念股”的炒作热度不减。截至2月12日,青云科技实现6连板,收盘价为101.72元/股,最新市净率为40.76倍,其所处的互联网和相关服务行业最新市净率为3.37倍,市净率显著高于行业水平。
多只DeepSeek概念股发布异动公告
据南财快讯统计,除了青云科技外,2月12日晚,多只DeepSeek概念股发布异动公告。
8连板美格智能:公司与DeepSeek开发公司无业务往来或股权关系
美格智能发布股票交易异常波动暨严重异常波动公告称,公司股票日均换手率连续1个交易日与前5个交易日日均换手率比值达41.74倍,且累计换手率达34.42%,属于股票交易异常波动情形。此外,公司股票自2025年1月24日至2月12日连续8个交易日收盘价格涨幅偏离值累计超过100%,属于股票交易严重异常波动情形。公司与DeepSeek开发公司无业务往来或股权关系,相关模型适配及端侧部署工作处于早期研发阶段,对经营业绩影响具有不确定性。
7连板浙江东方:公司未直接或间接投资杭州深度求索人工智能基础技术研究有限公司
浙江东方公告,截至2025年2月12日收盘,公司股票连续10个交易日收盘价格涨幅偏离值累计超过100%,属于《上海证券交易所交易规则》规定的股票交易严重异常波动情形。
针对部分媒体将本公司股票认为是“DeepSeek概念股”的事项,经公司核查,截至本公告披露日,公司及旗下基金板块管理的相关私募基金未直接或间接投资杭州深度求索人工智能基础技术研究有限公司。
6连板浙数文化:不存在与DeepSeek直接或间接的股权关系
浙数文化发布股票交易风险提示公告称,公司股票连续八个交易日累计涨幅为87.18%,可能存在短期涨幅较大后的下跌风险。经核实,公司及子公司与DeepSeek不存在任何直接或间接的股权关系,也未开展业务合作。
6连板杭钢股份:澄清与DeepSeek无业务往来
2月12日杭钢股份数度提示风险,并澄清相关概念。杭钢股份公告表示,经公司自查,公司目前生产经营活动正常,主营业务未发生重大变化;公司及控股股东均不存在筹划涉及公司的重大资产重组、股份发行、收购等重大事项。经检索发现有关于子公司DeepSeek部署适配的相关报道。
据21世纪经济报道记者此前分析,资本需要新故事,而技术成了道具。这些公司股价暴涨是AI概念炒作、游资操纵与市场情绪共振的结果,但缺乏基本面支撑,或者提前透支了毛利率可能提升的预期。DeepSeek效应具有不可估量的应用价值,但短时期内要防止重现2021年资本市场炒作元宇宙、区块链而催生泡沫的教训。投资者需警惕部分概念股市场流动性不足、估值回调的可能,避免成为“最后一个接棒者”。
事关DeepSeek,腾讯安全提醒
2月12日,腾讯安全团队发布警告称,春节期间,DeepSeek引发广泛关注,成为全球热议的现象级产品。但这也引起了黑灰产的觊觎。
腾讯安全团队指出,一方面,冒用“DeepSeek”名称相关的恶意网址、App、木马等行为正在泛滥,另一方面,黑灰产也嗅到了“商机”,纷纷下场借助热度实施不法行为。
数据显示,疑似仿冒DeepSeek的域名爆炸式增长,春节前后累计观察到疑似仿冒DeepSeek的网站超过20000个。1月31日新增疑似仿冒DeepSeek站点约3000个。
大量仿冒站点通过社交平台引流用户,指向虚拟币平台和色情网站,甚至植入木马,诱导用户下载恶意软件。部分黑灰产还通过伪造DeepSeek本地部署服务对企业实施钓鱼攻击。
腾讯安全团队表示,已在腾讯系产品上对其中发现的涉诈、涉黄、钓鱼等多种风险的外链和APP进行了处理。同时,提醒用户在访问和下载DeepSeek应用时,务必通过官方网站或知名应用商店操作,对不明链接和应用提高警惕,防止上当受骗。
话说你有使用DeepSeek吗?
有买入DeepSeek概念股吗?
评论说说~
