中信建投策略研报称,上周全球市场风险偏好有所下降,对美国经济担忧开始上升,中国市场投资者也担心特朗普对华关税和科技封锁持续加码,避险情绪有所加剧,加之近期科技板块交易过热获利盘兑现诉求较强,短期市场迎来震荡整固,但整体来说,外部扰动稳定之后,春季行情依然有望继续,需求回稳与供给收缩带来的盈利改善与资金流入等中期环境更没有改变,产业趋势共识下,科技成长板块仍为主线,从全球比较与选择的角度来看,中国资产信心重估的中期趋势预计也将延续。近期重点关注行业:国产算力、消费电子、汽车智能化、军工、服务消费、地产、钢铁等;关注主题:央国企市值管理,机器人,AI+等。
全文如下
中信建投策略陈果:震荡整固,而非行情结束
上周全球市场风险偏好有所下降,对美国经济担忧开始上升,中国市场投资者也担心特朗普对华关税和科技封锁持续加码,避险情绪有所加剧,加之近期科技板块交易过热获利盘兑现诉求较强,短期市场迎来震荡整固,但整体来说,外部扰动稳定之后,春季行情依然有望继续,需求回稳与供给收缩带来的盈利改善与资金流入等中期环境更没有改变,产业趋势共识下,科技成长板块仍为主线,从全球比较与选择的角度来看,中国资产信心重估的中期趋势预计也将延续。近期重点关注行业:国产算力、消费电子、汽车智能化、军工、服务消费、地产、钢铁等;关注主题:央国企市值管理,机器人,AI+等。

如何理解近期市场变化?
近期市场调整是内外因素共同导致的,既有外部政策的冲击,也有市场内部交易结构过热的影响。外部环境上,特朗普预期将加征对华关税,导致避险情绪蔓延。内部因素上市场过度集中于科技板块,资金高度涌入与DeepSeek、人形机器人等相关主线板块。
后续市场走势如何判断?
展望后市,短期内市场将保持震荡整固。随着下周两会召开以及三月末业绩披露期的到来,政策和企业财报的关注将上升。而中期来看,需求回稳与供给收缩带来的盈利改善与资金流入等中期环境更没有改变,资本市场的改革红利也仍将持续,产业趋势共识下,科技成长板块仍为主线,从全球比较与选择的角度来看,中国资产信心重估的中期趋势预计也将延续。
后续配置方向如何选择?
除了科技之外,信贷、钢铁板块、房产市场和消费领域等边际数据呈现改善的信号,部分相关领域方向值得关注。中期“AI+”仍是主线,当前“人工智能+”已经转入景气验证阶段,并展现出强劲的增长潜力和投资价值,震荡整固回稳之后,能验证真实产业景气进展的方向依然值得关注。

1
如何理解近期市场变化?
本周上证指数结束连续3周的上涨,出现了节后第一次调整。2月28日,上证指数下跌67.16点,跌幅为1.98%;同花顺全A下跌45.90点,跌幅为3.05%;创业板指下跌86.12点,跌幅为3.82%。A股行情在持续上行后迎来首次回调。

直接原因是海外政策冲击引发资金避险
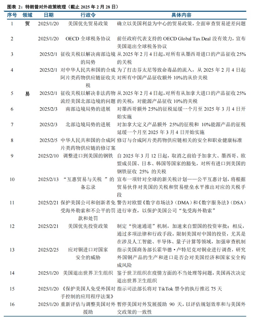
继特朗普2月重启贸易战后,近期又相继发布了美国优先投资政策并加大对华关税税率。早在今年2月初,特朗普就指责中国对芬太尼管制不力,声称这种合成阿片类药物的原料从中国经美墨边境大量流入美国。以此为由,美国宣布自2025年2月4日起对所有中国产品征收额外10%的从价关税,目前该政策已经生效。近日,特朗普再度表示,在3月4日正式对加拿大和墨西哥加征25%的关税的同时,将会对中国额外再征收10%的关税。若该政策后续落实,那么美国对华的加征关税累计将达到20%。事实上,就在此次发言的前一周,特朗普新签署了一项名为《美国优先投资政策》的备忘录,进一步加剧了两国之间的经济对抗。该备忘录主要包括如下内容:一是采用各种法律和行政手段,限制美国对中国的投资,尤其是在涉及人工智能、半导体、量子计算等领域,加强审查机制。二是限制中国资本流入美国关键行业领域,包括重新评估《中美税收协定》并有可能暂停这一协定,以及严格审查中国企业是否符合《外国公司问责法》的审计标准等。


借鉴“关税 1.0”经验,认为当前政策落地将带来出口下滑和GDP增速下降,但实际影响可能远小于理论测算。回顾2018 - 2019 年“关税1.0”时期,我们发现对美出口商品关税弹性平均约-1.3,且关税的长期影响会导致对美出口市场份额趋势性下滑。基于过往情况线性外推,静态测算现实10%+10%的关税将导致出口下滑3.23%,拖累GDP增速0.61个百分点。不过,国内政策对冲、企业转口贸易规避、企业出海加速、实际税收弹性边际递减程度更大,以及上市公司较强的关税转嫁能力、出海意愿和能力等因素,都将减轻“关税 2.0”对出口链的冲击,所以最终实际影响将可能会远远小于测算情况。

在海外政策冲击下,全球资金回流美国并引发避险情绪,最终导致周五人民币大幅贬值,AH股市全面调整。一方面,资金回流美国推动美元指数显著上涨,其他货币相对美元贬值。本周全球主要货币都在贬值,其中巴西雷亚尔/泰铢/韩元贬值幅度相对较大,分别为2.64%/2.17%/2.04%。另一方面,资金避险情绪导致包括美股在内的全球股指普遍下跌,亚洲市场跌幅较为明显,如韩国综指、日经225、泰国SET本周分别下跌4.25%/4.18%/2.60%。同时,比特币、原油等风险资产价格也呈现下行趋势。

根本原因是A股自身交易结构的恶化
主线板块过热与外部利空催化近期市场的回调。节后在DeepSeek和人形机器人的逻辑催化下,资金全面涌入泛科技板块,也引发了A股交易结构的恶化,TMT板块交易额占比一度超过50%达到历史最高位水平,在主线板块交易明显过热的背景下,市场本身就存在阶段性调整需求,在外部冲击的催化下,这个风险集中释放才导致的下跌,从下跌的行业上看,而本周调整也集中在这两个最过热的板块。因此近期市场调整真正的过程是前期主线板块短期交易过热+出现外部利空催化,引发的调整。

2
后续市场走势如何判断?
短期市场震荡整固,等待政策和业绩信号
随着下周两会召开,3月中旬起业绩预告期到来,政策和业绩信号将成为投资者下一阶段的锚点。目前,市场对海外冲击的担忧较大,且投资者普遍对两会政策预期不高,预计宏观政策的力度相对温和,因此市场整体保持谨慎态度。后续需要重点关注两会期间的经济目标及政策落实情况,静待政策的进一步发力。此外,业绩披露高峰期的到来将会成为短期投资焦点。截止2月28日,A股市场有24家公司已经披露了2024年财务报告。从3月末开始,披露财报的公司数量显著增加,至四月中下旬将迎来A股公司业绩披露的高峰期,预计将有超过4000家公司集中披露财报。届时,业绩超预期的龙头企业有望成为市场焦点,吸引投资者的广泛关注。

对于量价齐升的大级别TMT行情,成交额高位震荡过程中短期情绪过热或导致指数调整,但行情并非结束。我们通过复盘过往典型的高成交额占比下的TMT行情,从中找到启示。2013年下半年余额宝与微信支付等大级别产品类主题投资催化TMT行情启动。市场对互联网的发展预期较高,认为互联网将渗透各行各业,坚实的产业逻辑推动资金持续布局互联网可能渗透的领域。游戏与影视板块也迎来爆发,行业市场规模增速快速上涨,具有基本面逻辑,成为资金追逐的热门主题。2014年,支付宝与微信快速普及,并且4G牌照发布继续提升市场对互联网板块的发展预期,多重因素共振催生了大级别TMT行情。在行情初期,指数与成交额一同上攻,成交额迅速攀升至近期高位。后续在成交额高位震荡过程中,TMT指数层面曾多次大幅调整后继续上攻。当成交额与指数共同攀升时,其市场给予的高度关注意味着其具有一定的产业逻辑,行情也具有一定的持续性。短期交易过热或情绪周期的反复可能会带来指数短期内的快速调整,但在高成交额占比、市场高度关注的背景下,并非意味着行情的结束。

5G板块是2019年下半年的市场主线。6月3日,工信部即将发放5G牌照的消息传出。2019年6月6日,工信部正式向中国电信、中国移动、中国联通和中国广电发放5G商用牌照,中国正式进入5G时代。5G这一重大产业革新推动19年的TMT行情启动。7月后,5G相关产品快速落地。在国务院新闻办公室举行的新闻发布会上,工业与信息化部副部长辛国斌表示,中国5G商用正稳妥推进。今年上半年,5G牌照正式发放,5G商用系统、终端产品加快推出。5G应用创新步伐加快,5G在工业互联网、车联网、医疗、智慧城市等领域的示范应用不断涌现。区块链这一支线行情也对TMT板块形成催化。8月2日,人民银行召开2019年下半年工作电视会议。会议要求,下半年要因势利导发展金融科技,加强跟踪调研,积极迎接新的挑战。加快推进我国法定数字货币(DC/EP)研发步伐,跟踪研究国内外虚拟货币发展趋势,继续加强互联网金融风险整治。8月9日,工业和信息化部人才交流中心与火币中国、链人国际战略合作签约仪式在澄迈海南生态软件园成功举行。各方就共建区块链产业人才研究所、共建区块链人才创新示范训练基地、共建区块链产业人才集聚区、共同打造区块链人才精准就业平台展开合作。市场中沾有“区块链”概念的个股均大幅上涨。二者共同使得TMT板块在2019年下半年迎来量价齐升。与13、14年相同,成交额占比处于高位过程中,市场也曾出现交易过热或导致科技板块短期大幅调整的情况,但其整体方向不变。

过往高成交额占比下的TMT行情中,中证TMT指数最大调整幅度为17.6%,最长的调整天数为63天,大部分行情中回调天数相对较短。因此根据历史复盘来看,科技板块的交易过热大多需要半个月-1个月左右才会明显缓解。

中长期信心重估牛逻辑不变
今年以来,资本市场政策仍然延续去年以来的基调,因此本轮中长期中国资产信心重估牛的逻辑不变,指数中枢仍将不断上移,长期资金保持耐心即可。从目前来看,减持新规已经起到成效,引导中长期资金入市的政策延续。本轮行情中,市场减持金额较以往大幅减少,减持新规效果显著。此外,政策鼓励中长期资金入市,推动险资提升其权益资产比重。中央金融办等六部门联合印发《关于推动中长期资金入市工作的实施方案》。稳步提高中长期资金投资A股规模和比例;中长期资金明确全面实施长周期考核;优化资本市场投资生态。保险资金:增持高股息资产逻辑强化,夯实长期投资价值底盘。


3
后续配置方向如何选择?
短期市场有再平衡需求
价值板块边际数据改善。前期的市场风格偏向成长与科技板块,价值板块受到资金的明显忽视,而近期实际上很多价值板块的边际数据是有所改善的。例如,信贷数据超预期,钢铁板块供给侧改革预期,地产数据好转,消费扩内需政策持续推出,这些板块有望承接部分科技板块资金。

在宏观层面,信贷数据超预期,人民币贷款显著增加。1月新增人民币贷款5.13亿元,同比多增2100亿元。其中,居民端信贷需求较为稳定,1月新增4438亿元,环比增加938亿元;企业端信贷需求涨势尤为强劲,1月新增4.78亿元,同比上升23.83%,成为本期信贷需求增长的主要动力来源。

2月制造业PMI为50.2%,较前值回升1.1个百分点,回升幅度超季节性。供给端,2月PMI生产指数52.5%,较上月回升2.7个百分点,重回扩张区间。需求端,2月PMI新订单指数回升1.9个百分点至51.1%,重回扩张区间,供给仍强于需求。

在产业层面,钢铁行板块在“双碳”目标驱动下,正经历新一轮供给侧结构性改革(2.0版),结合产能调控、绿色转型和技术创新,推动行业高质量发展。2月26日,钢铁板块集体走高,三钢闽光、本钢板材、新钢股份、凌钢股份、华菱钢铁等纷纷涨停。工信部此前发布新版《钢铁行业规范条件(2025年版)》,引入分级评价体系,完善行业规范与分级管理。本轮改革从传统的“去产能”转向“高质量发展”,强调通过提升质量(如高端化、智能化、低碳化)间接减少低效产能。政策手段更市场化,包括超低排放改造、能耗强度约束、碳排放权交易等。如,2025年作为“十四五”收官年,粗钢压产政策持续,预计2023-2025年累计压产超6000万吨。限产手段包括产能置换减量(如减量置换比例趋严)、淘汰落后产能等。2025年钢铁行业将在政策驱动下,加速向低碳化与智能化转型,其中技术突破和政策协同是关键。

在房地产领域,边际数据正呈现出改善的迹象。新建商品住宅价格指数的环比降幅有所收窄。政府出台的一系列政策,如在部分地区放宽房贷政策、降低首付比例等,正逐步发挥作用,为房地产市场注入活力。
在消费方面,扩大内需的政策不断出台。多地相继启动新一轮消费券发放计划,覆盖餐饮、家电、文旅等多个领域。如2月22日,“2025 年全国消费促进月暨京津冀消费季”正式启动,北京通州区推出“欢乐通州欢乐购”品牌活动,丰富消费供给,让消费者尽享实惠。

泛科技成长板块仍是主线,后续逢调整仍可积极配置
A股“AI+”是主线,持续关注科技板块投资机会。随着DeepSeek-V3和DeepSeek-R1的出现,投资者认识到中国能够用较少的算力投入开发出全球领先的大模型,这意味着中国将在人工智能领域再度与美国展开激烈竞争,A股也开始全面转向“AI+”主线。我们认为,“人工智能+”行情已经从估值炒作转向景气验证阶段,具有形成长期主线的产业基础。此外,在当前的市场环境下,尽管科技板块已经展现出强劲的增长潜力和长期投资价值,但市场波动和不确定性因素仍然存在。因此,后续如果出现短期调整或市场情绪波动导致科技板块股价出现阶段性回调,投资者仍可积极把握配置机会。


(1)内需支持政策效果低于预期。如果后续国内地产销售、投资等数据迟迟难以恢复,通胀持续低迷,消费未出现明显提振,企业盈利增速持续下滑,经济复苏最终证伪,那么整体市场走势将会承压,过于乐观的定价预期将会面临修正。
(2)股市抛压超预期。A股快速拉升后又剧烈调整,前期入场的投资者可能止损卖出所持有的股票和基金,另外近期上市公司股东减持规模也有所增长,导致股市抛压上升。
(3)地缘政治风险。如果中美关系管理不善,可能导致中美之间在政治、军事、科技、外交领域的对抗加剧。同时俄乌冲突、中东问题等地缘热点可能面临恶化的风险,如果发生危机则可能对市场造成不利影响。
(4)美股市场波动超预期。若美国经济超预期恶化,或美联储宽松力度不及预期,可能导致美股市场出现较大波动,届时也将对国内市场情绪和风险偏好造成外溢影响。
